Skip to main content
In Practice Management

How to Make an Accounting Process Flowchart: Examples Included

Written by
6 min read Last Updated: September 5, 2025
CPA Charge

Key takeaways

Keeping your accounting firm running efficiently is no small feat. With complex tasks and a packed schedule, it’s easy for inefficiencies to creep in, slowing down your workflows and cutting into profitability.

Flowcharting is a simple solution for improving productivity and efficiency. Flowcharts create visual representations of key accounting and business processes, allowing you to identify optimization opportunities quickly.

In this article, we’ll explore the advantages of flowcharts and the steps for creating them. We'll also review three accounting flowchart examples and define best practices for managing your flowcharts over time.

What is an Accounting Process Flowchart?

Flowcharts diagram complex processes in sequential order. These visual tools can depict administrative workflows, manufacturing activities, data flows, accounting procedures, and algorithms. Accountants, project managers, computer programmers, lawyers, and other professionals use flowcharts to plan and document many business operations and activities.

Accounting firms use flowcharts to define and standardize internal and external processes. Client onboarding and payroll are examples of internal activities. While external, client-facing processes include account reconciliations, tax return creation, and month-end closings.

Benefits of an Accounting Workflow Chart

Flowcharts can add efficiency to nearly any repeatable process, potentially boosting KPI metrics, increasing client satisfaction scores, and improving profitability. Specific outcomes can include clearer accounting processes, easier staff training, reduced inefficiencies, and improved transparency in compliance and risk mitigation efforts.

Clearer Accounting Processes

Accounting flowcharts present cumbersome activities in a series of simple, finite steps. The steps follow an exact progression, with all decision points, data required, and action items marked. This presentation, done correctly, clarifies your firm's processes for internal and external stakeholders.

Easier Staff Training

According to the California Learning Resource Network, studies suggest that most people learn visually rather than through auditory explanations or physical activity. Flowcharts cater to visual learners and can complement spoken explanations.

Training is an important part of growing your accounting firm successfully. When new team members join staff, training them efficiently requires thorough documentation of critical processes. Utilizing flowcharts provides that documentation in an easy-to-understand format. Having flowcharts on hand for reference also reduces errors as inexperienced team members begin completing tasks independently.

Reduced Inefficiencies

CPA Practice Advisor recommends "mapping out" processes as a first step to identifying business inefficiencies. Accounting flowcharts can provide those all-important maps. Once a process is defined, a close review of the resources required at each step can reveal bottlenecks and risks. Resource-intensive steps should be automated or restructured into smaller action items to keep the process running smoothly.

To put this into action, a client tax flowchart may include manual data entry or multiple levels of internal approvals. Manual data entry adds the risk of human error, and cumbersome approval structures are time-consuming and often inefficient. The flowchart can reveal these issues and promote conversations about addressing them.

Transparent Compliance and Risk Mitigation Measures

Your accounting practice manages various compliance measures. For instance, you must comply with anti-money laundering (AML) and other financial regulations while protecting your business from other threats. Attorney Aaron Hall cites four threat categories accountants must manage beyond financial compliance: operational, reputation, financial, and cyber risk.

Documenting compliance and risk mitigation processes with flowcharts ensures transparency and encourages consistency. It also allows for periodic review of compliance and risk measures relative to current regulations and evolving threats. If a compliance or risk mitigation failure occurs, the flowchart helps you identify where and how the process can be improved.

How to Create an Accounting Process Flowchart

You can create an accounting process diagram in three steps. First, learn basic accounting flowchart symbols. Next, sketch out the steps of the process. Lastly, select an online charting tool to begin building editable flowcharts.

Step 1: Understand Accounting Process Flowchart Symbols

Accounting process flowcharts use standardized symbols to depict common actions and steps. Properly using these symbols ensures a broad audience can read and understand your flowchart. Fourteen commonly used flowchart symbols are defined below.

Step 1: Understand Accounting Process Flowchart Symbols

Oval shape (starts/ends the flowchart) The oval shape marks the start and end of the process described by the flowchart. This shape is sometimes called the terminal symbol.

Rectangle shape(s) (process and sub-process) The rectangle shape represents an action that must be taken. Rectangles with two vertical lines parallel to the outside edges designate subprocesses, which are procedures documented elsewhere—possibly in another flowchart.

Diamond shape (decision) The diamond shape denotes a decision point. There are normally two outcomes from the decision, such as true/false or move forward/stop. Visually, branches extending from different diamond points represent the possible outcomes.

Parallelogram shape (data input/output) The parallelogram identifies when data or information enters or exits the process.

Rectangle with bottom wave shape (document) The rectangle with the wavy bottom signifies a document within the process. The document may be used within the process or an outcome.

If the document symbol has multiple edges on one side—to appear stacked—then more than one document is involved.

Cylinder shape (database) A cylinder shape within a flowchart indicates where data is fetched from or stored at an outside source, such as a database or integrated application.

Three-sided rectangle shape (card) The card shape signifies saving data to a memory card. This symbol is not common in modern accounting flowcharts.

Reverse trapezium shape (manual operation) The reverse trapezium, which is wider at the top than at the bottom, represents a manual operation within a flowchart. The symbol highlights human tasks among a series of automation.

Hexagon shape (preparation) The hexagon shape symbolizes a preparation step, such as formatting or cleaning data before applying logic.

Second hexagon (loop limit) The loop limit symbol is a rectangle with angled top corners. Programming workflows use this symbol to identify when a repeating process should end.

Wavy rectangle shape (paper tape) A wavy rectangle in a flowchart identifies where data is stored on a punch card or paper tape. This symbol is not commonly used today.

Wide oval shape (terminator) The wide oval is another terminal symbol. If the chart uses a standard oval to signify the primary starting and ending points, the wide oval may be used to identify premature endpoints.

Wide pentagon shape (display) A wide oval with pointed left-edge notes where data is displayed during the process.

Circle shape with line (sequential data) The circle shape with a line shows where data must be stored in a system sequentially vs. randomly. Tape drives, used for backups, store data sequentially, while laptops use random access memory.

Step 2: Develop and Map Out Flowchart

Follow these six steps to map out a flowchart:

  1. Meet with key stakeholders. For example, if you are working on a compliance process, gather your compliance officers.

  2. Define the context of the process. When the process is completed, determine the why and who is affected.

  3. Outline process steps.

  4. Review each step to ensure it cannot be broken down further. For example, obtaining internal approval can be one step or several, depending on how many sign-offs are needed.

  5. Categorize each step by action type to align with common flowchart symbols. Examples include manual actions, preparation, data import from an outside source, etc.

  6. Gather feedback from stakeholders. Before finalizing the flowchart, ask those who work on or are affected by the process to review the steps for accuracy and clarity.

Step 3: Choose an Online Tool to Build the Flowchart

Online tools streamline the creation, editing, and sharing of flowcharts. These applications often support collaboration as well.

Popular flowcharting applications include Microsoft Visio, Lucidchart, Zapier Canvas, and EdrawMax.

  1. Microsoft Visio: Basic Visio functionality is included in Microsoft 365 subscriptions. Upgrading to a Visio plan provides more robust diagramming features. Visio's advantage is its deep integration with Microsoft applications.

  2. Lucidchart: Lucidchart has free and paid plans. The software is compatible with many other applications and can pull data from Google Sheets.

  3. Zapier Canvas: Zapier Canvas is free with any paid Zapier plan. The user-friendly interface is supported by AI for faster flowchart creation.

  4. EdrawMax: EdrawMax is a paid tool that can create flowcharts and many other diagram types.

Accounting Process Flowchart Examples

Within your accounting practice, there are many processes you can use to practice your flowcharting skills. You could start by choosing any step within an accounting cycle chart, for example, from analyzing transactions to closing entries.

For our purposes, let's review example flowcharts for accounts receivable, accounts payable, and billing and payments. Because these are usually straightforward, repeated activities, flowcharts can produce quick productivity gains—especially if you have new employees to train.

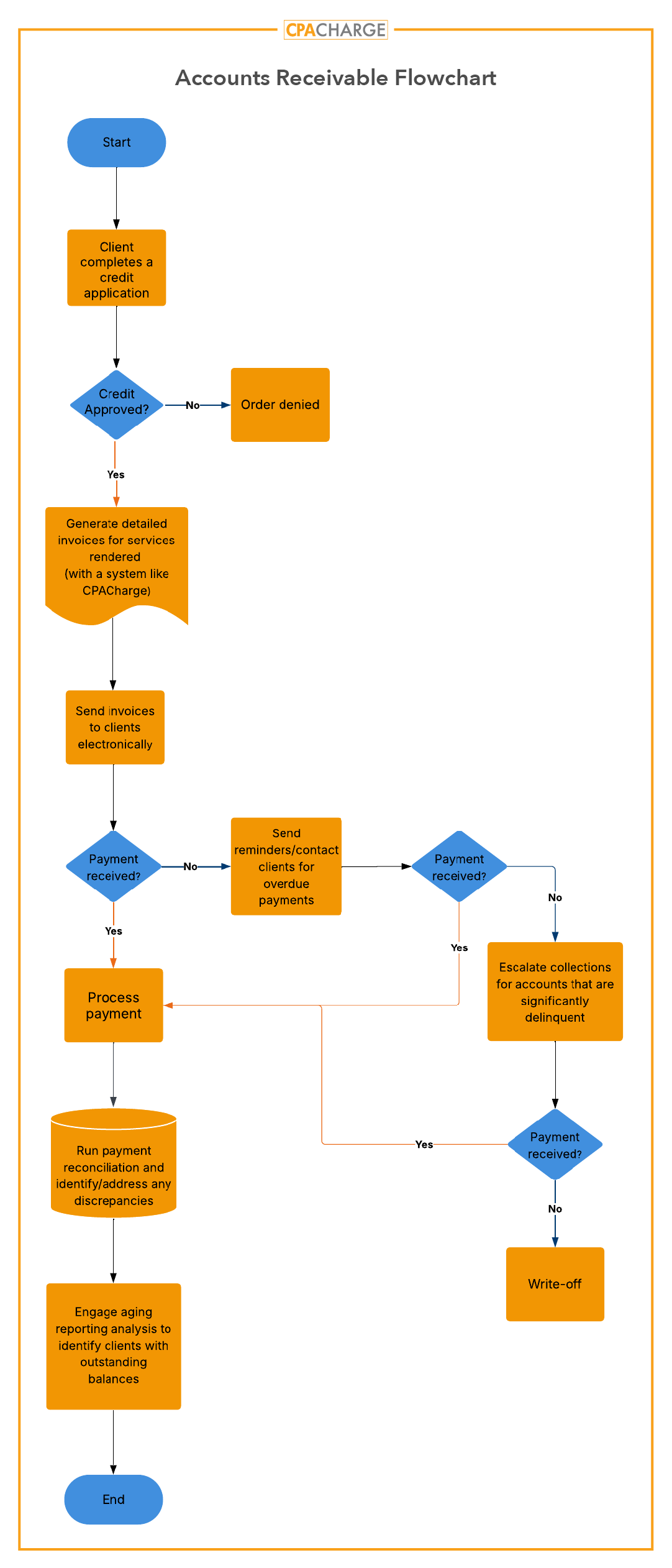
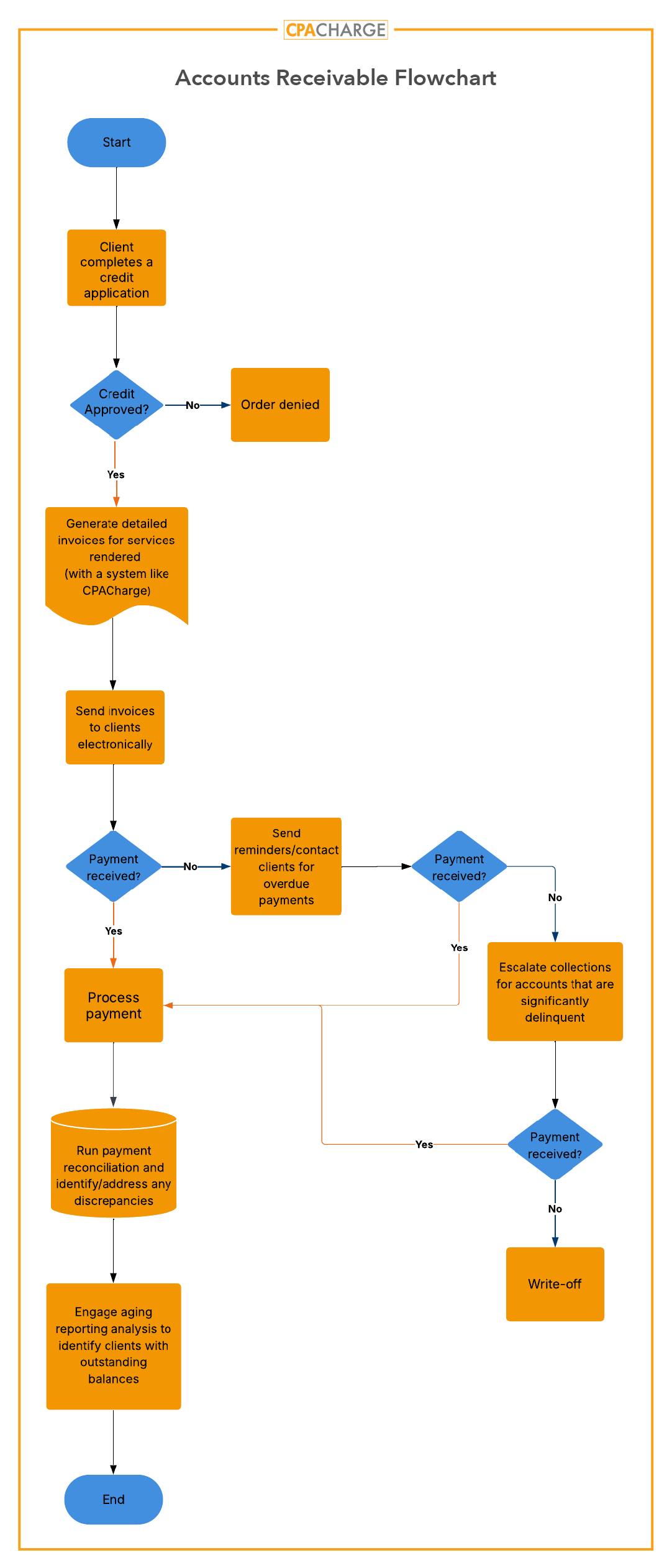
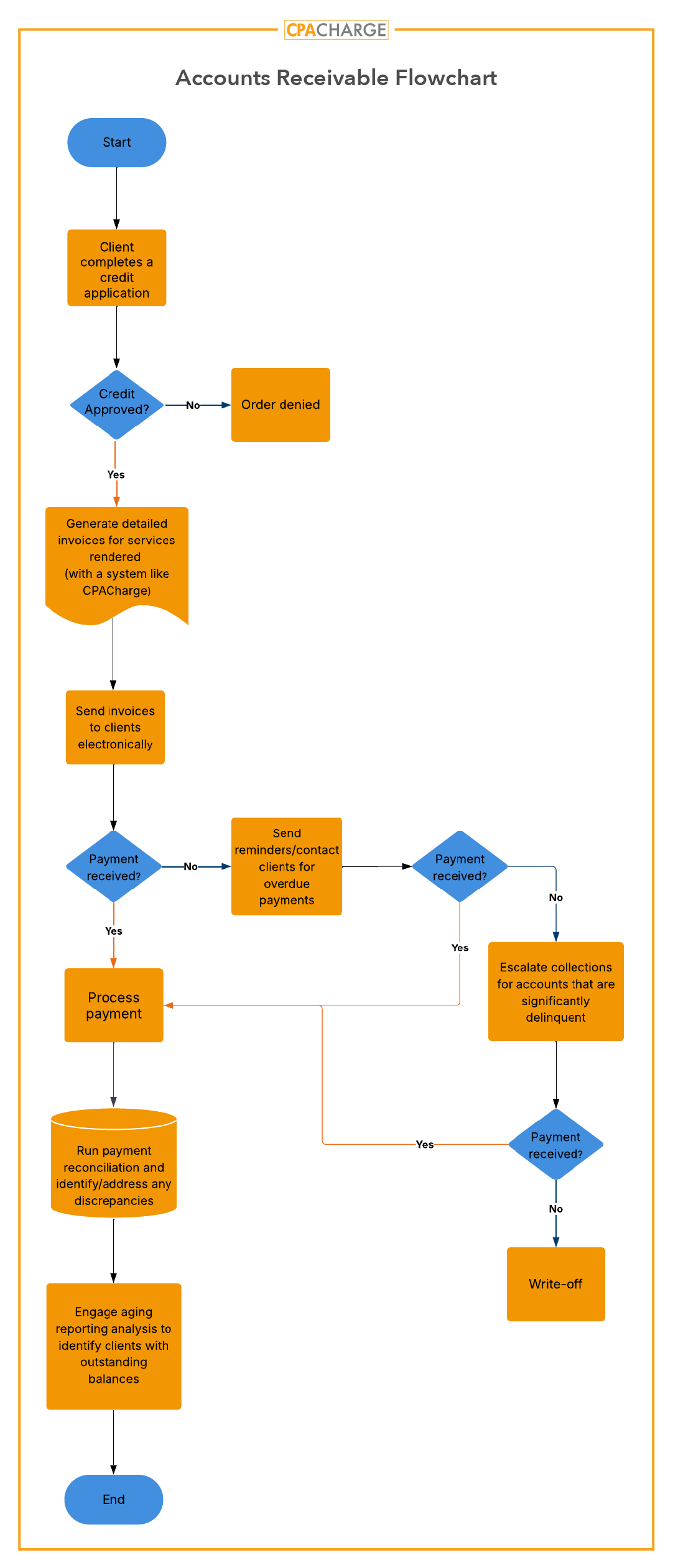
Accounts Receivable Flowchart

The accounts receivable flowchart below depicts the handling of client credit and collections.

Accounts Receivable Flowchart

Accounts Payable Flowchart

This flowchart for the accounting process of accounts payable outlines detailed steps for receiving and paying vendor invoices.

Accounts Payable Flowchart

Accounting Flowchart Best Practices

Following a few best practices will help you create and maintain accounting process diagrams that create maximum efficiencies. Aim to incorporate collaboration, clarity and detail, feedback, and periodic evaluation into your flowchart efforts.

Collaboration

Accurate process flowcharts usually require input from multiple people. At a minimum, team members responsible for managing the process must be involved. Subject matter experts and stakeholders impacted by process outcomes may also have valuable information to share. A subject matter expert may be a technology team member who oversees data imports. Stakeholders can include customers or vendors, depending on the process.

Clarity and Detail

Clear, detailed flowcharts are necessary for optimizing workflows and preventing burnout. There are two parts to this:

  1. Ensure each step is in its simplest form. Sometimes, what seems like one step requires more than one action. Take an example from a standard accounting cycle chart: The trial balance is often shown as one step of the cycle, but you could break this down into multiple, smaller steps.

  2. Use concise, straightforward language. Describe each step clearly, with as few words as possible.

Feedback

Once the accounting workflow chart is finalized, ask your team to use it. Use the flowchart in new hire training sessions and actual work scenarios. Ask trainees and staff for feedback. Questions to consider include:

  • Is the process clear?

  • Is each step discrete?

  • Does the process suit normal and outlying scenarios? For instance, can you still follow the accounts receivable workflow for clients with special payment terms?

  • How well does this process fit into your daily workflows?

  • What improvements can we make?

Evaluate and Adjust

Accounting workflow charts should evolve as your processes adjust to meet changing regulations and client preferences. Schedule periodic flowchart reviews to ensure your processes are still functional. Without these reviews, team members may deviate from outdated workflows, creating inefficiencies and inconsistencies.

Streamline Workflows With the Help of CPACharge

Optimizing workflows is one step to achieving successful accounting firm performance. Flowcharts underpin workflows, which is why it's crucial for any business leader—and accounting firm leaders in particular—to understand flowchart design.

With that understanding, you can quickly recognize optimization opportunities within your firm. As an example, flowcharts differentiate manual from automated processes. Manual processes can be time-consuming and prone to error. Upgrading these with technology can create quick efficiency wins for your business.

Trusted accounting software CPACharge boosts productivity and profits by enhancing your team's daily workflows with these features:

  • Billing and invoicing for accountants: Easily create and send professional, itemized invoices clients can pay in a few clicks. Track the real-time status of invoices. Integrate payments with other applications to eliminate unnecessary data entry.

  • Client fee funding for accountants: Receive the full invoice amount upfront while allowing your clients to pay in installments. Client fee funding, supported by the accounting lending solution Pay Later, improves your cash flow and reduces collection efforts.

  • Scheduled payments for accountants: Help your clients budget their ongoing services with scheduled payments. Set up a series of scheduled payments once to receive automatic collections over time.

Learn more about how CPACharge can create efficiencies in your accounting firm workflows by scheduling a demo today.

About the author

Catherine Brock is a financial and fashion writer who’s been featured on BBC News, USA Today, MSN Money, Fox2 St. Louis, ABC7 Chicago, CBS2 Los Angeles, WGN Chicago, and WCPO Cincinnati. She also contributes regularly to Forbes.com and Yahoo Personal Finance. When she’s not picking top stocks, sharing budgeting advice, or shopping for clothes, you can find her riding a horse in the countryside.